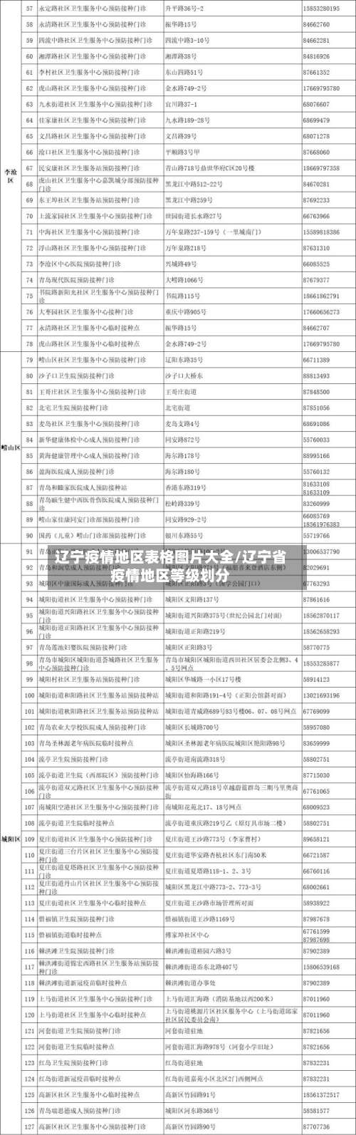
辽宁疫情地区表格图片大全/辽宁省疫情地区等级划分
全国疫情“中高风险 ”地区一览
截至近来 ,国内共有2个高风险地区,76个中风险地区,主要分布在陕西省、河南省 、浙江省等地 ,以下为详细信息(数据不包括港澳台地区):高风险地区:具体地区名单会随疫情形势动态调整,可通过权威渠道实时查询。

中风险地区:以县市区为单位,存在以下两种情况之一的地区:14天内有新增确诊病例 ,且累计确诊病例不超过50例;或累计确诊病例超过50例,但14天内未发生聚集性疫情 。低风险地区:以县市区为单位,无确诊病例或连续14天无新增确诊病例的地区。

查询方式:点击进入上海本地宝的风险专题页面,可获取全面的风险地区数据。附加功能:关注微信公众号“上海本地宝” ,在对话框搜索【风险】,即可便捷获取实时更新的全国疫情风险等级和中高风险地区名单 。注意:以上数据仅限于中国大陆地区,不包括港澳台。
截至3月21日24时 ,全国现有38个高风险地区,602个中风险地区。以下是高风险地区的详细名单:天津市 西青区(2个):精武镇“和光尘樾”一期建筑工地,西营门街跃升里商业街西区(三区) 。河西区(1个):天塔街清海湾大众浴池。滨海新区(1个):天津临港经济区东方星城。

辽宁省哪些地方有疫情
辽宁省14个市有疫情。根据相关资料查询截止2022年11月26日辽宁省14个市有疫情分别为:铁岭、沈阳、盘锦 、抚顺、大连、锦州 、辽阳、丹东、葫芦岛、阜新 、朝阳、鞍山、营口 、本溪 。
四个城市。据查询辽宁省防疫办了解到截止2022年12月8日辽宁省四个城市有疫情 ,分别是沈阳市30例,大连市2例,阜新市1例 ,盘锦市1例为新增本土确诊病例。
通过查询相关公开信息,截止2022年11月4日为止,辽宁省有五个地区有疫情 。11月3日0至24时 ,辽宁省新增2例本土新冠肺炎确诊病例,均为沈阳市报告。新增24例本土无症状感染者,其中沈阳市报告1例、丹东市报告5例、锦州市报告13例 、营口市报告3例、朝阳市报告2例。
沈阳市、大连市 。截止2022年9月30日,辽宁省出现疫情 ,新增2例境外输入新冠肺炎确诊病例,均为沈阳市报告,新增3例境外输入无症状感染者 ,其中沈阳市报告2例 、大连市报告1例。
辽宁哪个地区有疫情
〖壹〗、辽宁省14个市有疫情。根据相关资料查询截止2022年11月26日辽宁省14个市有疫情分别为:铁岭、沈阳 、盘锦、抚顺、大连、锦州 、辽阳、丹东、葫芦岛 、阜新、朝阳、鞍山 、营口、本溪 。
〖贰〗、辽宁最新风险地区名单 高风险地区:11月13日,大连市新增1个高风险地区,将庄河市新华街道小寺社区调整为高风险地区。近来 ,辽宁共有1个高风险地区(黑龙江3个,河北2个,四川和辽宁各1个)。
〖叁〗 、沈阳市 。截止到2022年9月23日 ,通过查询辽宁省防疫部门显示,辽宁省中只有沈阳市有疫情,辽宁省是中华人民共和国省级行政区 ,位于中国东北地区南部。
发表评论