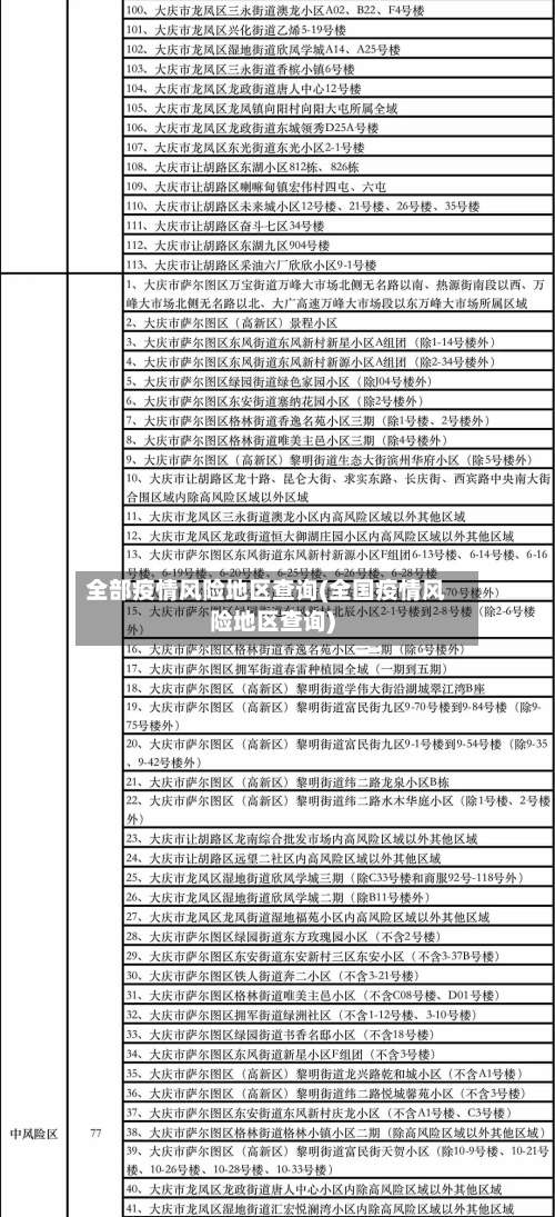
全部疫情风险地区查询(全国疫情风险地区查询)
微信怎么查疫情风险等级-微信查询全国各地风险等级方法分享
第一步:启动搜索功能打开微信APP ,点击界面右上角的“搜索”图标,进入全局搜索页面 。第二步:输入关键词并进入查询入口在搜索框中输入“疫情风险等级 ”等关键词,点击下方“搜一搜”返回的搜索结果 ,选取带有官方标识的查询入口进入。

通过微信“小程序”查询:除了上述方法,用户还可以通过微信“发现页 ”进行查询。打开微信后,点击底部的“发现”选项 ,进入发现页 。在发现页中,找到并点击“小程序”。进入小程序页面后,在搜索框中输入“国务院客户端 ” ,搜索并进入该小程序。

打开微信搜索功能启动微信应用,点击顶部导航栏的“搜索”图标(放大镜形状) 。输入关键词搜索在搜索框中输入“疫情风险等级”,点击键盘确认或搜索按钮。选取官方渠道在搜索结果中,找到“中国政府网 ”提供的服务入口(通常带有官方标识) ,点击进入。

进入各地疫情风险等级查询页面:在国家政务服务平台页面,点击右下角的“各地疫情风险等级查询” 。查看全国中高风险疫情地区:在各地疫情风险等级查询页面,点击下方的“全国中高风险疫情地区”。查看各地风险等级情况:完成上述操作后 ,即可查看具体的各地风险等级情况。
通过微信小程序查询全国疫情风险等级,可按照以下步骤操作:打开微信并进入小程序页面打开微信应用,点击底部导航栏的“发现”选项 ,在弹出页面中选取“小程序 ”进入。
地区风险等级怎么查询
可以通过微信或支付宝的国务院客户端查询风险区域等级,具体操作如下:微信国务院客户端查询步骤 点击搜索栏:打开微信主页面,点击顶部放大镜图标进入搜索栏 。进入国务院客户端:在搜索栏输入“国务院客户端” ,点击进入小程序。点击疫情风险等级:在客户端首页找到“疫情风险等级”选项并点击。
地区风险等级可通过国家卫生健康委提供的“疫情风险等级查询 ”服务进行查询,该服务可在国家政务服务平台上使用,可查全国近3000个县(市 、区、旗)的疫情风险等级 。具体可查询内容和查询方法如下:能查询的内容:查所在地:进入查询后系统会自动定位所在地区 ,呈现该地区的疫情风险等级。
可以通过支付宝的国家政务服务平台查询风险等级地区,具体操作如下:打开支付宝:确保手机已安装支付宝应用,并登录个人账号。进入国家政务服务平台:在支付宝首页搜索并点击【国家政务服务平台】,或通过首页推荐入口进入 。选取风险等级查询功能:进入平台页面后 ,找到并点击【各地疫情风险等级查询】选项。
地区风险等级可以通过微信国务院客户端小程序进行查询,具体步骤如下:打开微信并进入国务院客户端小程序:确保手机已安装微信(版本需支持小程序功能,如微信0.28) ,在微信搜索栏输入“国务院客户端”,选取对应小程序进入。
使用手机微信查询所处地区风险等级,可按以下步骤操作:准备工具:确保手机已安装微信app 。打开微信:在手机中找到并打开微信app。进入搜索页面:在微信app首页右上角点击放大镜图标 ,进入搜索页面。搜索并进入“国务院客户端”:在搜索框中输入“国务院客户端 ”,并进入搜索结果中的相关选项 。
微信如何查询疫情风险地区有哪些
〖壹〗、打开微信搜索功能打开手机中的微信app,点击顶部“搜索”选项。进入粤省事小程序在搜索页面输入“粤省事” ,点击搜索结果中的“粤省事 ”小程序。进入疫情区域页面在粤省事首页点击“疫情区域”选项,进入风险地区查询页面。查看风险地区名单页面会直接显示全国高风险和中风险地区列表,用户可滑动查看完整信息 。
〖贰〗 、具体步骤:进入小程序入口打开微信 ,点击底部导航栏的“发现”选项,选取“小程序 ”功能。搜索政务平台在小程序搜索框中输入“国家政务服务平台”,或通过历史记录找到该小程序并进入。选取风险查询功能在小程序首页找到“各地疫情风险等级查询”入口,点击进入查询页面 。
〖叁〗、打开微信搜索功能启动微信应用 ,点击顶部导航栏的“搜索”图标(放大镜形状)。输入关键词搜索在搜索框中输入“疫情风险等级 ”,点击键盘确认或搜索按钮。选取官方渠道在搜索结果中,找到“中国政府网”提供的服务入口(通常带有官方标识) ,点击进入 。
〖肆〗、打开微信并进入小程序界面启动微信后,点击底部导航栏的“发现”选项,在发现页中选取“小程序 ”功能入口。搜索并进入国家政务服务平台在小程序搜索框中输入“国家政务服务平台” ,点击搜索结果中的官方小程序进入。选取疫情风险等级查询功能进入平台后,找到“各地疫情风险等级查询”服务模块并点击 。
〖伍〗 、点击“国家政务服务平台 ”。进入各地疫情风险等级查询页面:在国家政务服务平台页面,点击右下角的“各地疫情风险等级查询”。查看全国中高风险疫情地区:在各地疫情风险等级查询页面 ,点击下方的“全国中高风险疫情地区” 。查看各地风险等级情况:完成上述操作后,即可查看具体的各地风险等级情况。
〖陆〗、步骤1:进入微信个人中心打开微信,点击右下角【我的】 ,进入个人中心页面,找到【支付】选项。步骤2:进入城市服务界面在支付页面中,向下滑动找到【城市服务】入口,点击进入。步骤3:选取抗疫查询功能在城市服务界面中 ,找到【抗疫服务】分类,点击【抗疫查询】 。

发表评论